type
Post
status
Published
date
Sep 8, 2025
slug
summary
tags
思考
工具
category
技术分享
icon
password
1、写在开头1.1 以下是当前主流的提示词工程框架及其核心特点1.2 Prompt/Prompt工程是什么?1.3 LLM如何工作 (高层次简单理解核心原理)1.4 你与AI关系的最佳比喻——"导演" & "演员"2、基础Prompt框架2.1 CRTF框架(简洁高效)2.2 RTF框架(闪电战)2.3 COSTAR框架(全面细致)2.4 SPAR框架(沟通导向)3、进阶Prompt框架3.1 Prompt高级策略3.2 COT框架(思维链)3.3 APE框架(迭代优化)3.4 终极最佳实践清单4、快速跨域Prompt方法论4.1 快速领域探索4.2 体系化Prompt构建4.3 渐进式优化与迭代5、提高LLM输出质量的小技巧5.1 结构化提示词5.2 语气心理学5.3 第一人称视角叙事5.4 其他6、引用
1、写在开头
「Prompt Engineering-提示词工程」这是绝大部分普通人用的最多,需要掌握的使用AI的核心技能。
1.1 以下是当前主流的提示词工程框架及其核心特点
一、结构化任务型框架
- CO-STAR 框架
- 组成:上下文(Context)、目标(Objective)、步骤(Steps)、调整(Adjustments)、结果(Results)
- 适用:内容创作、项目规划
- 示例:要求输出学习博客时,明确技术背景(如Python初学者)、输出格式(Markdown带代码段)和知识深度控制
- APE 框架
- 组成:行动(Action)+ 目的(Purpose)+ 期望(Expectation)
- 适用:营销方案、运营计划
- 示例:制定产品宣传计划时,要求明确列出抖音/小红书等渠道的投放频次和内容模板
- R.A.S.C.E.F 框架
- 六维结构:
- 适用:商业报告、数据分析等专业场景
二、复杂推理型框架
- 思维链系列
- CoT(思维链):通过"让我们逐步思考"引导模型展示推理过程
- ToT(思维树):生成多个推理路径并评估最优解,适合数学证明
- GoT(图式思维):用图结构表达知识关联,适用于知识图谱构建
- PoT(程序思维):结合代码生成完成逻辑推理
三、系统控制型框架
- CAP 框架
- 四层架构:
- 适用:企业级AI系统开发,确保合规可控
- SMP 协同框架
- 模块化设计:整合思维链、ReAct、反思提示等十余种方法
- 核心优势:通过模块交叉验证降低幻觉风险,适合医疗诊断等高风险场景
四、沟通优化型框架
- 5C 框架
- 要素:
- 示例:产品经理要求市场分析报告时,需说明汇报对象(CEO/投资人)、数据敏感度要求等
五、技术开发型框架
- ell 框架
- 特性:
- 将提示词视为可版本控制的"代码”
- 支持多模态输入输出管理
- 内置prompt效果监控仪表盘
框架选择建议
- 简单问答 → APE框架
- 创意生成 → CO-STAR框架
- 复杂推理 → ToT/GoT框架
- 系统开发 → CAP框架
- 风险场景 → SMP框架
TIPS
Prompt只是「给AI下指令包含的要素单词首字母的拼接」,也不一定要硬套这些框架,你也可以自由发挥,只是遵循这些经典的框架能提高AI输出的稳定性、准确性和质量。另外,也别担心废话太多,现在 AI模型的上下文容量 动不动就几十k,上百万,你只要关心怎么 描述清楚你的Prompt指令 就完事了
1.2 Prompt/Prompt工程是什么?
用户输入的用于「指导AI生成特定类型内容」的「一段文字」,这段文字就是 Prompt,你可以把它看作是给AI的 "指令代码",告诉AI你需要什么信息,并设定回复的基本框架和方向。你的目标是 "精确、无歧义地传达指令"。「Prompt工程」是「设计和优化指令输入」,引导大型语言模型 (LLM) 产生期望输出的艺术和科学。
1.3 LLM如何工作 (高层次简单理解核心原理)
- Token (词元):在自然语言处理和文本分析中,文本通常会被分解成更小的基础单元 "词元",这个过程类似于将一个句子拆分成单词、标点符号或其他有意义的部分。通过这种方式,复杂的文本信息能够被转换为一系列离散且易于计算机处理的数据点,从而使得机器学习模型和其他算法能够更好地理解和操作文本内容。
- 上下文窗口:模型一次能 "记住" 或处理的信息量大小,它定义了模型在同一时间点上可以参考的历史文本长度,用以生成接下来的文本或做出响应。较大的上下文窗口允许模型考虑到更多的背景信息,从而可能产生更加连贯和准确的回答。
- 概率性生成:AI的回答是基于 概率 预测下一个最可能的词元,而不是 "真正的思考" 或理解内容的意义来决定如何回应,而是根据已经学习到的数据模式,计算出给定上下文中各个可能后续词元的概率分布,并选择 概率最高 的那个作为输出。这也解释了为什么相同的问题,AI 却给出了不同的答案。
1.4 你与AI关系的最佳比喻——"导演" & "演员"
- 烂导演 (烂 Prompt):只给一个模糊的指令——“演一个死人”。
- 戏精演员 (AI 的反应):开始自由发挥,加入自己对“死亡”的理解——“有层次感,从外到内,从肌肉的抽搐到内心的挣扎……”
- 最终结果 (AI 的输出): 一个完全不符合导演预期的、夸张且错误的表演 (NG!) 。
而一个好导演,会给出 "极其具体" 的指令:"你被一箭射中,瞬间毙命,身体因为惯性向前倒下,不要有任何多余的动作,表情定格在惊讶的那一刻。" —— 而这,就是一个 好的 Prompt!你手握剧本 (Prompt),你的演员是AI (一个天赋异禀、能驾驭万千角色、但有时会用力过猛的"戏精"),你的目标,就是成为一名 "能拍出理想镜头的金牌导演"。
TIPS
AI 不是人类,没有你的隐性知识,你的指令越清晰、越具体、效果越好。比如:
- 反例:告诉我关于苹果公司的信息。
- 正例:总结一下苹果公司从成立至今的三个最关键的里程碑事件。
第二个 Prompt 往往能得到更优质、更结构化的回答。另外,Prompt工程没有 "绝对的正确答案",最佳Prompt 往往来自不断的 测试和迭代
2、基础Prompt框架
写 Prompt 看似自由,但循一些经典的框架和最佳实践,可以极大地提升你输出结果的稳定性、准确性和质量。这和写代码的有设计模式一样,Prompt工程也有它的 "设计模式"
2.1 CRTF框架(简洁高效)
框架特点
简洁高效,最基础也是最常用的框架,非常适合需要清晰、结构化输出的任务,比如写报告、邮件、策划案等
框架构成
核心:把话说全,让AI知道「TA是谁,在什么情况下,要干吗,交什么样的作业」
- C-Context(背景):提供任务的上下文和环境
- R-Role(角色):指定AI扮演的身份
- T-Task(任务):明确具体可执行的指令
- F-Format(格式):规定输出的形式
示例:制定学习计划

2.2 RTF框架(闪电战)
框架特点
简单直接,适用于上下文明确或者不需要上下文的快速任务
框架构成
比CRTF少一个C(背景)
示例:代码生成

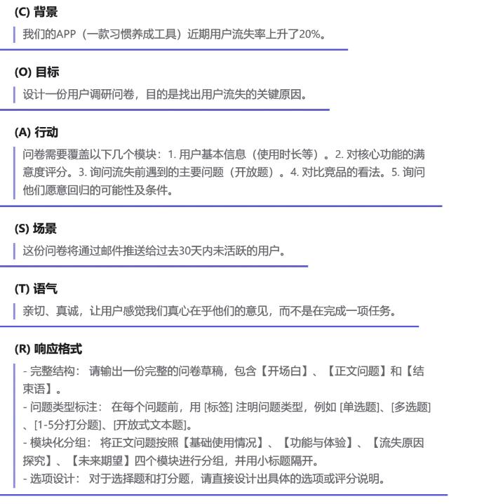
2.3 COSTAR框架(全面细致)
框架特点
全面细致,适用于正式、复杂、需要周密性思考、高度定制和精确输出的复杂任务
框架构成
- C-Conext(背景):提供任务的背景信息,让AI理解全局
- O-Objective(目标):明确你想要达成的最终目标是什么
- S-Style(风格):定义输出的写作风格(例如:专业、幽默、正式、口语化)
- T-Tone(语气):定义输出的情感基调(例如:鼓舞人心、严肃、友好、紧急)
- A-Audience(受众):明确输出内容是写给谁看的
- R-Response(响应格式):比Format更具体,可以包含结构、长度等详细要求
示例:起草用户调研方案

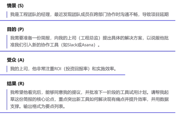
2.4 SPAR框架(沟通导向)
框架特点
沟通导向,源于沟通理论,特别适合撰写报告、邮件、演讲等沟通性质的内容
框架构成
- S-Situation(情景):描述当前的情况和背景
- P-Purpose(目的):你写这个东西的核心目的是什么?(通知、说服、请求)
- A-Audience(受众):你的读者/听众是谁?他们的只是水平和态度是怎样的?
- R-Result(结果):你希望受众在看完或听完后,有什么感受、想法或者行动?
示例:提高团队效率的建议

3、进阶Prompt框架
3.1 Prompt高级策略
思维链(COT-Chain of Thought)
介绍:在你的Prompt结尾加上一句神奇的话「请逐步思考」或「let’s think step by step」,这会引导模型先输出其推理过程,然后再给出最终答案,极大的提高了逻辑、数学和推理任务的准确性
疑问:现在的LLM基本都支持「深度/长思考」能力,有时不明确的需求,他们也能给出不错的推理过程,是否还有必要开启逐步思考
其他优点:
- 提升复杂任务的「可靠性」上限
- 提供答案的「透明度」和「可调试性」
- 对抗「模型惰性」,激发深度思考
最佳使用实践:数学与逻辑、规划与策略、代码生成和调试、多重约束分析、…
使用场景:长文写作、对比分析、创意生成等
冗余场景:简单思考、文本摘要、快速翻译或者格式转换等
示例:
自我修正/反思(Self-Correction/Reflection)
介绍:先编写 简单提示词 让 AI生成初稿 或 用COT生成初步方案和推理过程,再让模型基于这个过程进行批判和改进
示例:
第一步Prompt:为一款新的智能手机写一段营销文案
第二步prompt:很好。现在,请评估你刚才写的文案,它有那些反面可以改进才能更吸引年轻消费者?请列出三点改进建议,并根据这些建议重写文案
检索增强生成(RAG-Retrieval-Augmented Generation)
介绍:先提供给AI精准的、最新的知识,再让它基于这些知识回答问题。最简单的就是直接贴相关的问答资料
使用场景:企业知识库、智能客服等
提示链/工作流(Prompt Chaining/Pipelines)
介绍:将一个宏大的、复杂的任务分解成一系列对立的prompt,前一个prompt的输出是后一个prompt的输入
示例:头脑风暴、脚本大纲、撰写脚本等
3.2 COT框架(思维链)
参考上文COT思维链
3.3 APE框架(迭代优化)
框架特点
持续迭代的工作流,不是一次性的指令,一套不满意改到满意为止(退出条件),适用于追求高质量、高定制化的结果
框架组成
- A-Assess(评估):评估AI的第一版回答,「这个回答哪里好?哪里不好」
- P-Plan(计划):基于评估,计划如何优化你的prompt,「下一步需要补充一个范例?」、「增加一个约束条件」、「还是把任务拆分的更细」
- E-Execute(执行):执行你的计划,发出一个更精确的Prompt
示例:
3.4 终极最佳实践清单
用下面这个清单检查一下你的 Prompt,融合了所有框架的精华和一些高级技巧
- 角色扮演(Persona):我是否给了AI一个明确的专家角色?
- 清晰指令(Clear Instruction):我的任务是否足够具体?使用了明确的动词?
- 提供背景(Context):我是否提供了足够的信息让AI理解任务的来龙去脉?
- 给出示例(Examples/Few-shot):对于复杂的格式或风格,我是否给了一两个例子让AI模仿?
- 定义输出(Define Output):我是否明确要求了输出的格式(markdown,json)、结构、长度等?
- 分布思考(Step-by-Step/Chain of Thought):对于逻辑复杂的问题,我是否加上了请逐步思考来引导AI做出更准确的回答?
- 指定受众(Audience):我是否明确了内容的最终读者是谁?
- 设定约束(Constraints):我是否设定了边界?告诉AI不要做什么?
- 风格和语气(Style & Tone):我是否明确了期望的风格和情感基调?
- 鼓励反思(Reflection):对于创意或者重要文稿,我是否可以让AI生成初稿,再让它自我批判和改进?

AI Prompt助手
示例1:市场营销内容创作
目标:为一款新产品写一篇小红书推广笔记。平庸的Prompt:"帮我写个小红书笔记,推广有机果蔬汁。"
示例2:技术问题解释
4、快速跨域Prompt方法论
4.1 快速领域探索
用AI的 "知识整合能力",让其成为我们的 "领域专家顾问",通过反向学习 "关键信息",在短时间内高效获取/吸收陌生领域的 "核心知识",快速构建一张 "认知地图"
4.1.1 专家知识萃取法
让AI扮演顶级领域专家,直接为你生成一份 "领域知识速成包",内容涵盖理论、流程、标准和工具。
4.1.2 AI反向教学法/费曼检验法
检验是否真正理解知识的一个重要手段,就是看你能否用自己的、简单的语言,把它讲给一个完全不懂的人听。而在这里,AI将扮演那个 "聪明但无基础的初学者",而由你来扮演 "老师"。
发送完等AI回复准备好了,然后在发送 "讲解部分" 的 Prompt:
4.1.3 案例解构法
通过解构分析行业内的优秀案例,反向推导出其背后的理论、策略和框架,从而提炼出可复用的模式。
4.2 体系化Prompt构建
4.3 渐进式优化与迭代
利用AI对已构建的 Prompt 进行评估和改进,持续提升其专业性、实用性和最终输出质量。把 Prompt 视为一个产品,通过 "评估-反馈-修改" 的闭环来不断打磨。Prompt优化 的本质上是 "人机交互中的认知负荷优化问题",需要:减少AI的认知歧义、明确意图传达路径、构建错误纠正机制、建立性能评估基准。
- 深度自省-AI自我评估
- 多维审视-AI专家链式调用
- 量化比较-A/B对比测试
- 循环升华-迭代式综合
5、提高LLM输出质量的小技巧
5.1 结构化提示词
Markdown 强调
LLM 虽然能理解上下文,但对于一个很长或很复杂的 Prompt,有时也可能 "抓不住重点",策略性使用 Markdown 的 加粗、标题、列表 等 "语法标记" 能有效提高复杂Prompt的结构化和可读性,能极大提高AI 输出结果的可靠性。
使用XML/结构化标签
AI 在训练过程中见过大量的 HTML 和 XML 数据,因此它们对标签化的结构非常敏感,可以使用类似 <tag> 的标签来封装不同角色的信息或文本。简单示例:
5.2 语气心理学
改变下达指令的方式,从而引导 AI 进入一个更理想的 "心智状态",生成更符合我们预期、更高质量、更具特定风格的回答。这门技巧的底层逻辑:
LLM是在在海量的人类语言文本数据上训练出来的,这些数据充满了各种语气、情感和对话风格。模型在学习语言模式的同时,也学会了 "不同语气和情感" 所对应的回答方式、内容深度和思考逻辑。我们可以利用这一点,像与人沟通一样,激发模型的特定潜力。
积极、鼓励性语言 > 负面、消极语言
前者利用的是心理学中的 "期望效应",即表达对对方的信心和期望,可以促使对方表现得更好。通过 "表达信任" 和 "强调任务的重要性",给模型一个 "积极的心理暗示"。模型在接收到这类情感激励后,往往会生成更详尽、更准确、结构更清晰的答案,因为它会 "尝试" 匹配这种 "高期望"。
后者则可能产生 "复杂且不稳定" 的结果:
- 降低创造性&详尽性
- 触发安全和伦理红线
- 产生不可预见的"对抗性"反应
- 在"威胁"下完成任务
相关原理 & 解释:
- 训练数据中的模式模仿
- 人类反馈强化学习 (RLHF)
- "威胁"下的表现提升假说
另外,"多用肯定式指令,少用否定式指令",LLM在处理指令时,首先需要理解那个 "不被允许" 的概念,然后才能去 "抑制" 它。这个过程不仅消耗更多资源,还可能因为注意力集中在那个负面词上而产生反效果。直接给出正面指令,路径最短,意图最明确,让模型可以集中 "算力" 去实现这些要求,而不是分心去 "避免" 某些事情。示例:
5.3 第一人称视角叙事
不是让AI "扮演" 一个角色,而是直接让 Prompt 本身就以这个角色的口吻和视角来撰写,让AI "成为" 这个角色。这种方式能最大程度地消除AI作为 "第三方观察者" 的距离感。它不是在 "描述" 一个东西,而是在 "作为" 这个东西进行表达,能调动出更深层、更具感性色彩的语料和联想。 当AI以 "第一人称" 叙述时,它会更自然地聚焦于与该身份核心相关的特征和感受,减少了不必要的外部信息干扰。示例:
5.4 其他
…
